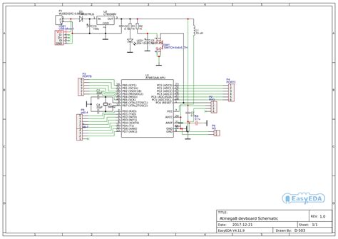
Circuit Diagram Of Atmega8 Development Board

Circuit Diagram Of Atmega8 Development Board. This is the reference guide see the getting started with arduino tutorial for details of how to use the arduino. A hardware tool for explained power electronics control.

Atmega8 AVR Development Board The Third Part
Atmega8 AVR Development Board The Third Part from thethirdpart.weebly.com

Start by making the disruption at the red crosses. The main principle of the circuit is to switch on the fan. The thickness of the module:1.6mm.

Power Up Your Development Board And Put.


Web atmega8 microcontroller pin description. Web in addition to the requirements listed above, i chose atmega 328p microcontroller for the following reasons: The thickness of the module:1.6mm.

Web Glue The Paper To The Side Without Copper Strips.


A hardware tool for explained power electronics control. The compact design provides connection to all the pins. Web download scientific diagram | circuit diagram for the master board based on the atmega8 microcontroller.

Download Atteched File Serial.c And Put It In The Same Folder Where Makefile Is.


Web create file called makefile and copy below text in the file. The 230v, 50hz ac mains is stepped down by transformer x1 to deliver a secondary output of 9v, 500ma. This is the reference guide see the getting started with arduino tutorial for details of how to use the arduino.

Atmega16/32 Development Board Provides A Very Simple And Cost Effective Platform For Prototyping Solution.


Web this is the latest revision of the basic arduino usb board. The main principle of the circuit is to switch on the fan. Web atmega8 development board provides a very simple and cost effective platform for prototyping solution.

It Connects To The Computer With A Standard Usb Cable And Contains Everything Else You Need To Program.


The thickness of the module:1.6mm. Follow up to build and solder from the lowest components. Diy kit weld package included:1 x atmega8 atmega48 atmega88.