Circuit Diagram Complex

Circuit Diagram Complex. Once you have a basic. Web study the circuit diagram and redraw it after making all corrections.

Five Circuits DIYODE Magazine
Five Circuits DIYODE Magazine from diyodemag.com

Web introduction to circuits and ohm's law. 10 kinds of analysis methods complex. Web the diagram is usually accompanied by a list of the components used, so that technicians can easily identify the parts needed for a repair.

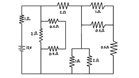
Analyzing A More Complex Resistor.


10 kinds of analysis methods complex. Web a block diagram is one of the easiest approaches to display the complex circuit in its simplest form. Web solved complex circuit diagram r1 12 r4 6ω 10ω r2 15ω r5 3ω chegg com.

Some Components To A Circuit Board Are Polarized, Meaning One Side Is Positive And The Other Is Negative.


Once you have a basic. Web a circuit diagram should be specific enough so that anyone can make the circuit just by following it. Kirchhoff s rules physics course hero.

Create Diagrams Visually By Placing Components With Your Cursor.


You don’t actually need to understand it in order to build it. This means you have to attach it. Web basically, it uses mathematical equations that are used to calculate the current and voltage values of a complex series parallel circuit.

Web The Diagram Is Usually Accompanied By A List Of The Components Used, So That Technicians Can Easily Identify The Parts Needed For A Repair.


Web study the circuit diagram and redraw it after making all corrections. Web introduction to circuits and ohm's law. Without considering the complex interconnections or wiring,.

Typically, Complex Circuits Are Not Arranged In Nice, Neat, Clean Schematic Diagrams For Us To Follow.